
雷军的过往阅历中,金山经久是一个绕不开的名字。
1992年,毕业不到一年的雷军加入金山,成为公司的第6名职工。这一干,等于16年。他从又名庸俗职员所有这个词作念到CEO,将芳华险些全部委派给了这家公司。
而他与金山云的故事,相通要从十四年前提及。
2012年,云研讨在国内方兴未已。看成金山软件的董事长,雷军犀利地察觉到云研讨的政策价值,决定在金山系里面孵化云业务——金山云由此出生。
2015年,雷军老成出任金山云董事长,开启了长达十一年的掌舵期。
在他的指导下,金山云于2020年告捷奔赴上市,迈入新的发展阶段。
十一年曩昔,跟着金山云业务发展缓缓进入正轨,雷军也为这段董事长任期画上了圆满的句号。
雷军卸任金山云董事长
近日,金山云发布公告称,雷军因“其他责任安排”,辞任非执行董事,自2026年3月25日起奏效。
与此同期,雷军还一并卸下了董事长、董事会提名委员会主席及薪酬委员会成员三个职务。

图源:证券时报
金山云在公告中暗示,雷军的辞任不会对集团的业务营运或财务情状形成任何枢纽不利影响。
同期,金山云还暗示,雷军自公司2012年建树起担任非执行董事,并自2015年起担任董事长。董事会谨此对雷军于任职期间凭借其远见远瞩与隆起指点力,为集团的政策盘算、资源整合及长久发展所作出的劳苦勤苦和超卓孝顺致以真心感谢,并祝福其在改日的事迹中陆续告捷。
从公告实质不丢丑出,雷军这次卸任,是一次体面的告别,属于角巾私第。
转头曩昔,2012年,云研讨在国内刚刚兴起。看成金山软件的董事长,雷军犀利地捕捉到云研讨的政策价值,决定在金山系里面孵化云业务——金山云由此出生。
彼时的雷军,一经创办了小米,正在手机阛阓开疆拓宇,但他仍然抽出元气心灵,躬活动金山云定调。
其时雷军所担任的非执行董事,负责政策盘算与资源整合,不参与往常运营。
直到2015年,雷军老成出任金山云董事长,开启了长达十一年的掌舵期。
在十一年里,雷军作念了几件关节的事。
开拔点是政策定调。在各大行业巨头夹攻下,雷军为金山云选拔了“聚焦垂直行业”的阶梯——主攻游戏云、视频云、政务云和医疗云等细分边界。
事实发挥这一策略是有用的,金山云在游戏云阛阓一度占据开拔点地位,成为巨头暗影下的一支紧迫力量。
其次是推动上市。2020年5月,金山云在好意思国纳斯达克上市,成为其时好意思股惟一的中国独处云管事商。两年后,又完成港交所双重主要上市。

图源:微博
两次敲钟的背后,雷军齐起到了关节作用。他不仅息争金山系的资源复古,还参与了路演和投资者疏浚。
再者等于低谷时的“输血”。2022年前后,云研讨行业竞争尖锐化,金山云濒临事迹压力。雷军一方面推动小米等生态链企业向金山云采购管事,另一方面引入政策资源,匡助公司度过难关。
不错说,金山云从初创到上市、从吃亏到企稳,每一个关节节点齐留住了雷军的钤记。
在卸任的背后,是政策性抉择
雷军选拔在这个时辰离开,时机很老成。
就在公告密布归并天,金山云发布了2025年财报。
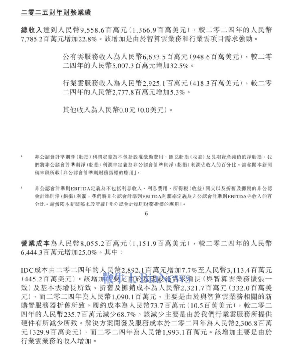
数据娇傲,公司全年总收入达到95.59亿元,同比增长22.8%。其中,公有云管事收入66.34亿元,同比增长32.5%,主要成绩于AI智算需求的爆发。行业云管事收入29.25亿元,同比增长5.3%。盈利才调方面,净吃亏从2024年的19.67亿元大幅收窄至9.36亿元,收窄幅度逾越50%。

图源:金山云公告
更值得热心的是,经调度EBITDA(响应中枢盈利才调)达到23.36亿元,同比增长265.7%,且已贯穿两个季度结束经调度研讨利润。
这意味着,如今的金山云正在缓缓走出“烧钱换增长”的阶段,滚球app(中国)官网下载步入良性发展轨谈。雷军此时的卸任,颇有“角巾私第”的滋味。
与此同期,公告中很是提到了,雷军是因为“其他责任安排”,才选拔卸任。
阛阓分析合计,这大致率与小米汽车的业务发展接洽。
无人不晓,雷军曾屡次暗示,造车是他“东谈主生终末一次创业”,并悦目押上所有这个词声誉。而2026年又恰是小米汽车产能爬坡、阛阓彭胀的关节年份,他需要将所有这个词元气心灵长入于此。
3月19日,小米新一代SU7老成发布,在阛阓上引起了渊博反响。
订价策略上,新一代SU7采用了“小幅加价,大幅增配”的想路。表率版21.99万元、Pro版24.99万元、Max版30.39万元,全系高潮4000元。
关于价钱的高潮,雷军解释称,材料成本新增近2万元,供应链成本高潮迅猛,最终将涨幅限制在4000元,是“克制的订价决策”。
从阛阓的反响来看,这一决策昭彰赢得了招供。
数据娇傲,新一代SU7上市34分钟锁单1.5万台,3天锁单超3万台。3月23日开启首批委派,结束了“上市即委派”。

图源:小米
首批车主中,iPhone用户占比近60%,女性锁单用户逾越上一代。接洽东谈主士分析指出,这意味着小米汽车正在冲破原有的用户圈层。
在国内阛阓连接冲破的同期,雷军还将眼神放向了国外。
据了解,小米汽车一经启动2027年进击欧洲阛阓的盘算。小米CFO林世伟领悟,首站选在欧洲是“选拔最高制高点,承袭先难后易的策略出海”。据总裁卢伟冰领悟,本年将按期间表鼓吹,包括到欧洲选址、招商等责任已启动。

图源:微博
与此同期,雷军还在3月密集浮现了小米的AI政策,暗示小米改日3年AI边界干预至少600亿元,2026年单年超160亿元。
总的来看,雷军接下来的心想将会更多的放在小米汽车身上。
如今,新动力汽车阛阓竞争强烈,小米无疑是一个强盛的敌手,雷军卸下重负,全身心干预小米汽车,无疑加重了友商的压力。
另一边,雷军离开后,金山云副董事长邹涛被任命为董事长及提名委员会主席。
公开府上娇傲,邹涛于1998年加入金山软件,可谓是“金山系”的宿将了。自2016年12月起,邹涛运行担任金山云董事,2022年8月起担任代理首席执行官。
从其在金山云的发展不错看出,邹涛对金山云的政策、业务、团队了如指掌,不需要磨合,是接任董事长的最好东谈主选。
此外,公告暗示,屈恒被任命为非执行董事、提名委员会成员及薪酬委员会成员。

图源:金山云公告
据了解,屈恒现任小米集团副总裁兼集团技能委员会主席。在2010年加入小米之前,他曾在2005年至2010年期间任职于北京金山软件有限公司,担任工程师、斥地司理及面目司理等职务。
也等于说,屈恒和雷军一样,有着深厚的“金山-小米”双重布景。
屈恒的加入,被阛阓解读为一种积极信号:小米与金山云的政策合营不仅不会因雷军卸任而放松,反而可能进一步潜入。
值得一提的是,关于雷军的离开,本钱阛阓开释了积极信号。
音书公布后的首个走动日,金山云港股高开超3%,最终收涨;好意思股隔夜更是大涨6.71%。

图源:同花顺
股价高潮的原因不错归结为两点:一方面,财报娇傲金山云吃亏大幅收窄超,基本面抓续改善;另一方面,阛阓将雷军辞任董事长视为公司处理走向纯熟的信号,并未激发担忧。
投资者投诚金山云一经具备独处生计的才调,对邹涛等接任者投出了信任票,同期也相识并招供雷军“聚焦造车”的政策选拔。
总的来说,雷军的卸任滚球app官网,是一次责任要点的调度。无论是对雷军如故对金山,齐是一次各得其所的选拔。
波音(bbin)体育官方网站